《广东省博物馆藏品大系 玉器卷》图书出版项目采购公告
第一部分 用户需求书
一、采购项目名称
《广东省博物馆藏品大系 玉器卷》图书出版项目
二、项目概述
为让公众了解广东省博物馆藏品征集的成果,让广东省博物馆(广州鲁迅纪念馆)历年来收藏的各类藏品发挥更大的社会效益,拟出版《广东省博物馆藏品大系 玉器卷》图书。该书收录150余件(套)文物,字数约8万字,图片约350幅。要求出版的图书,文物信息丰富,兼具文献价值、文化价值和审美价值。
三、采购人与采购预算
采购人为广东省博物馆(广州鲁迅纪念馆),最高限价人民币18.87万元。
四、服务需求
(一)资质要求
1. 具有独立承担民事责任的能力。
2. 供应商具有相关管理部门颁发的《图书出版许可证》。
(二)项目技术需求
1. 具备文博考古等相关专业教育背景的负责人,对《广东省博物馆藏品大系 玉器卷》内容进行专业性审读。
2. 加工整理书稿:(1)整理书稿内容,包括文物整体分类排序、检查文物信息等,及时提出问题供作者核准资料,保证文物信息准确;(2)对书稿进行整体编辑加工工作,确保书稿无知识性、逻辑性、错字等错误,符合出版质量要求。实质性的修改或增加、删减内容必须征得作者同意。
3. 排版:对书稿有整体设想,根据书稿内容,提出文物类图书专业排版意见。制作过程中,全程与排版印刷公司沟通,并与采购人充分沟通。
4. 校对:(1)校对文字;(2)检查图版,图文对应;(3)核准文物信息;(4)校正文物图版色彩。
5. 规范版权页(书名、著作权署名、著作方式、书号、CIP数据等)信息。
6. 严格执行三审三校制度。
7. 宣传:图书出版后,运用传统媒体、新媒体宣传推广。
8. 图书具体要求:(1)装订方式:精装。(2)开本:大16开(300*230)。(3)封面:纸面精装。封面用料为特种纸,书脊用布,采用烫金或烫漆、压凹等工艺。(4)盒套:盒面为特种纸,采用烫金或烫漆、压凹等工艺。(5)内文:157克进口哑粉纸。
五、说明事项
1. 采购预算包括出版相关费用、相关人员稿费、书稿往返快递费、图书运
输费。
2. 供应商提供的产品质量、规格及技术特征须符合采购人的要求。
六、付款方式
该项目付款方式为:采购人与供应商签订出版合同后,据合同约定先支付一部分出版费用给供应商;供应商完成本项目所有服务内容并通过采购人验收合格后,采购人据合同约定向供应商支付尾款。
第二部分 报价方须知
一、报价无论是否被采纳,报价方均须承担响应投标所发生的一切费用。
二、采购人有权在确定候选人前接受或拒绝任何报价以及宣布报价无效,对受影响的报价方不承担任何责任,也无义务做出解释。
三、本项目费用不得高于18.87万元,否则视为无效报价。
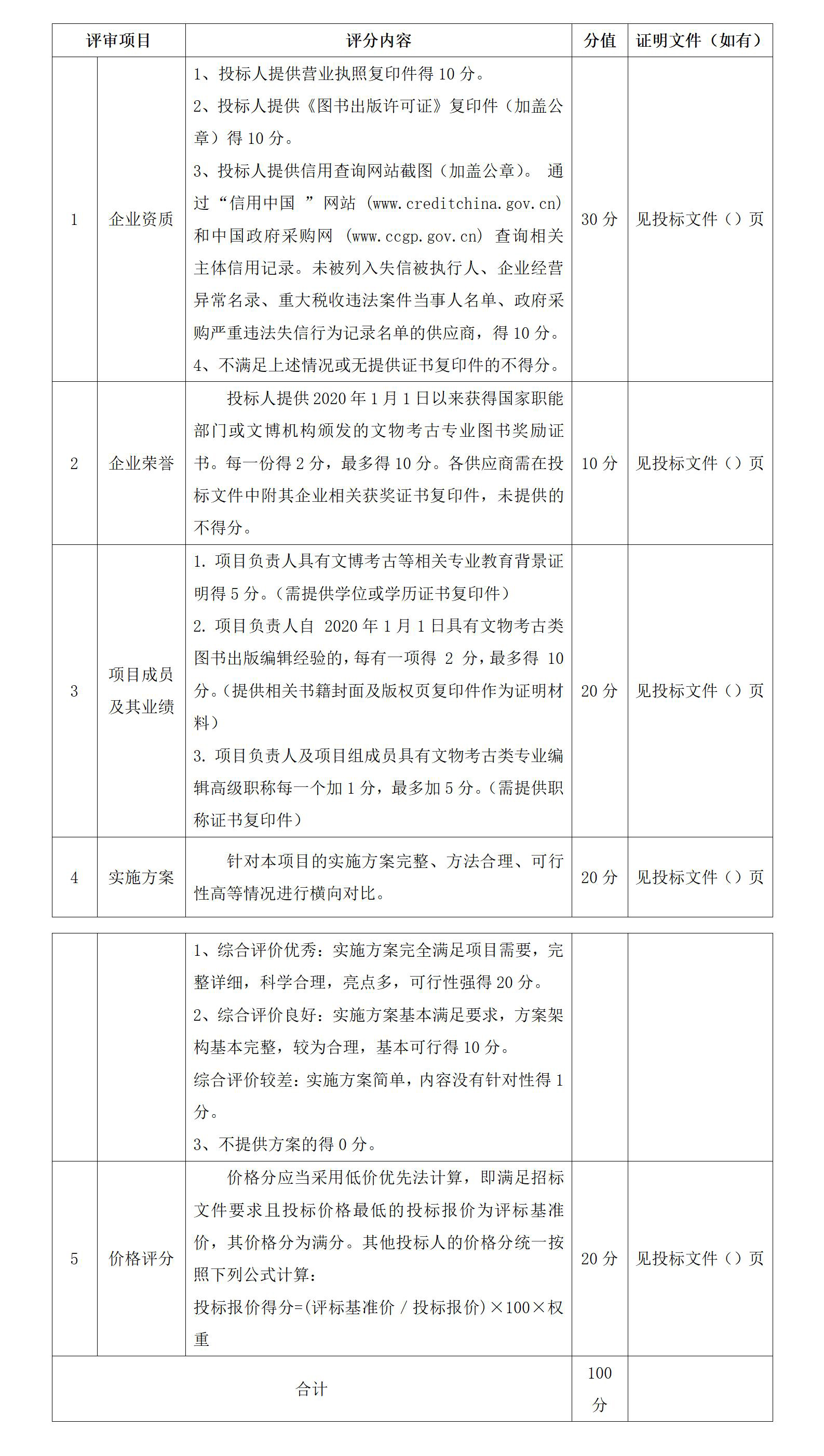
四、报价时请附上报价方的营业执照复印件、《图书出版许可证》复印件(加盖公章)、信用查询网站截图(加盖公章)。
五、报价时请附上出版社2020年1月1日以来所获荣誉证书、项目成员及其相关业绩、实施方案。
六、递交时间:2024年5月9日至2024 年5月14 日(公示5个工作日)。报价单位的报价文件按本需求书上述要求密封,报价方上述所需资料一式三份提交至广东省博物馆藏品管理部。该报价文件原件必须一并放在密封文件袋内。密封件上标明“《广东省博物馆藏品大系 玉器卷》图书出版项目”。
联系人:易老师 联系电话:020-38046823
采购人不一定接受最低报价,而是采取报价、技术和商务的综合评估法确定承接本项目的候选人。
