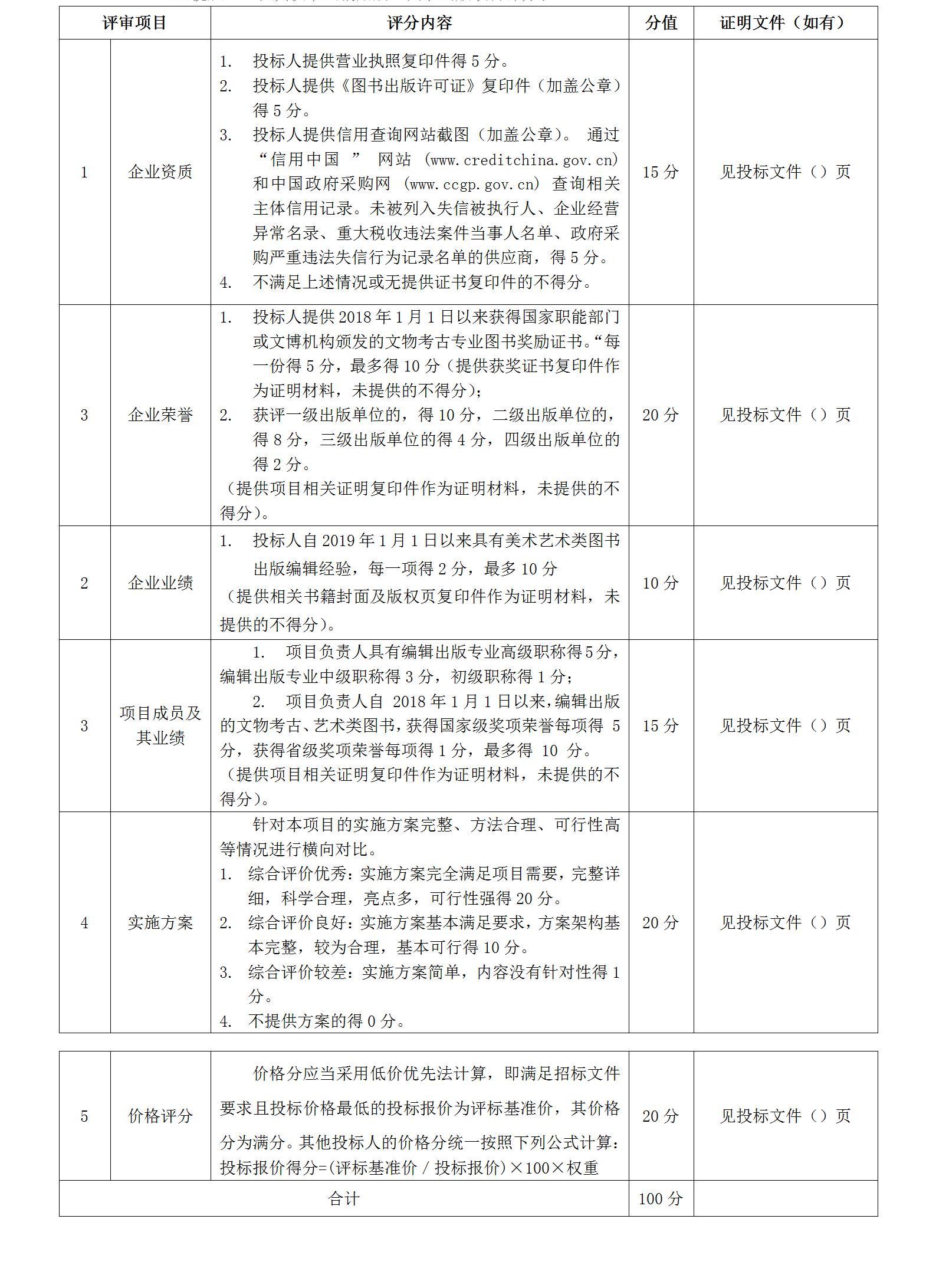
第一部分 用户需求书
一、采购项目名称
《江山揽胜——任真汉书画捐赠展》图书出版项目
二、项目概述
任真汉先生是广东花都籍香港知名画家、爱国人士。2023年,任先生直系亲属向广东省博物馆捐赠其书画及相关作品92件,是广东省博物馆近年从香港获捐藏品数量最多的一次,也是任真汉逝世后其书画作品首次得到系统整理并捐赠给国家。为彰显任真汉直系亲属的捐赠义举,切实推动粤港澳大湾区文旅融合发展,广东省博物馆特举办此次展览。
现拟出版展览图册,图录文字约3万字,收录展品图片约300幅。要求出版的图录图文并茂,信息丰富,兼具文献价值、文化价值和审美价值。
三、采购人与采购预算
采购人为广东省博物馆(广州鲁迅纪念馆),最高限价人民币6万元。
四、服务需求
(一)资质要求
1.具有独立承担民事责任的能力。
2.供应商具有相关管理部门颁发的《图书出版许可证》。
(二)项目技术需求
1.设计:按照项目需求设计符合整体项目风格要求的外部装帧和内文版式设计,设计方案须征得采购人同意。
2.审读、加工整理书稿:(1)从专业角度审定书稿内容。包括检查展品信息等,及时提出问题供采购人核准资料,保证信息准确;((2)对书稿进行编辑加工工作,确保书稿无知识性、逻辑性、错字等错误,符合出版质量要求。实质性的修改或增加、删减内容必须征得采购人同意。
3.排版:对书稿有整体设想,根据书稿内容,针对性提出专业排版意见。制作过程中,全程与排版印刷公司沟通,并与采购人充分沟通。
4.制版:根据设计方案和定稿的发排小样,规范内文版式,校准色彩还原,提供3遍以上的纸本彩色打样,经采购人认可,并配合印厂对接相关装帧制作工艺,最终为印厂提供可印刷输出文件。
5.校对:(1)校对文字;(2)检查图版,图文对应;(3)核准文物展品信息;(4)校正文物展品图版色彩。
6.规范版权页(书名、著作权署名、著作方式、书号、CIP数据等)信息。
7.宣传:图书出版后,运用传统媒体、新媒体宣传推广。
8.图书整体要求:(1)装订方式:精装;(2)开本:8开;(3)封面及内文四色印制。
五、说明事项
1.采购预算包括出版相关费用、相关人员稿费、书稿往返快递费、图书运输费、税费等。
2.供应商提供的产品质量、规格及技术特征须符合采购人的要求。
六、付款方式
该项目付款方式为:采购人与供应商签订出版合同后,据合同约定先支付50%的出版费用给供应商;供应商完成本项目所有服务内容并通过采购人验收合格后,采购人据合同约定向供应商支付尾款。
第二部分 报价方须知
一、报价无论是否被采纳,报价方均须承担响应投标所发生的一切费用。
二、采购人有权在确定候选人前接受或拒绝任何报价以及宣布报价无效,对受影响的报价方不承担任何责任,也无义务做出解释。
三、本项目费用不得高于6万元,否则视为无效报价。
四、报价时请附上报价方的营业执照复印件、《图书出版许可证》复印件(加盖公章)、信用查询网站截图(加盖公章)。
五、报价时请附上出版社2018年1月1日以来所获荣誉证书、项目成员及其相关业绩、实施方案。
六、递交时间:2024年5月7日至2024年5月11日(公示5个工作日)。报价单位的报价文件按本需求书上述要求密封,报价方上述所需资料一式三份提交至广东省博物馆期刊编辑部。该报价文件原件必须一并放在密封文件袋内。密封件上标明“‘江山揽胜——任真汉书画捐赠展’图书出版项目”。
联系人:陈老师 联系电话:020-38046882
采购人不一定接受最低报价,而是采取报价、技术和商务的综合评估法确定承接本项目的候选人。