第一部分 用户需求书
一、采购项目名称
广东省博物馆(广州鲁迅纪念馆)琥珀展宣传视频拍摄项目
二、项目概述
围绕广东省博物馆(广州鲁迅纪念馆)“一眼千万年——世界琥珀艺术展”内容,拍摄本展览宣传视频。内容包括但不限于琥珀内部显微结构、琥珀内包裹体Micro-CT成像以及特色展品、展览现场、展览文创和相关配套活动等素材采集,并且按照甲方要求剪辑制片。
三、采购人与采购预算
采购人:广东省博物馆(广州鲁迅纪念馆)
采购预算:最高限价人民币9.91万元。
四、采购需求
(一)采购内容
广东省博物馆(广州鲁迅纪念馆)琥珀展宣传视频拍摄项目
1.数量:3条
2.视频时长:30秒/60秒/90秒/条
3.人员:提供策划、拍摄、剪辑、配音、演员(如必须)、后期制作等相关团队人员
(二)资质要求
1.具有独立承担民事责任的能力。
2.具备履行合同所必需的服务和专业技术能力。
3.从事文博行业或其他行业的宣传视频拍摄3年以上,有相关业务案例。
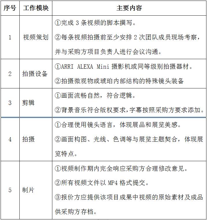
(三)项目技术需求

五、其他事项
所有视频资料(含高清源文件)和字幕、动画的版权完全归采购方所有,所拍资料不得外泄。报价方应在确保没有触犯版权问题的前提下,且征得采购方同意后,方可在片中使用第三方影像素材、音乐素材和其它素材。
六、付款方式
双方签订合同后采购方支付项目金额50%作为首款,其余款项如报价方完成本项目所有服务内容并通过采购方验收合格,按采购方委托的第三方结算审核结果支付尾款。具体以最后签订的合同内容为准。
第二部分 报价人须知
一、报价无论是否被采纳,报价方均须承担响应询价所发生的一切费用。
二、采购方有权在确定候选人前接受或拒绝任何报价、以及宣布报价无效,对受影响的报价方不承担任何责任,也无义务做出解释。
三、本项目费用不得高于9.91万,否则视为无效报价。
四、报价方公司总部、分公司或服务团队需在广州。报价时请附上营业执照复印件、办公室租赁合同复印件等证明文件、相应资质证书复印件(加盖公章),拍摄服务方案、售后服务方案。
五、报价方项目专职执行团队人员组织架构具有针对性且科学合理、人员配置详细具体,且满足项目要求,要求从事视频策划、执行、制作等岗位人员不少于8名。
六、报价方需要有拍摄小型或微型物体的经验。(需提供资料作品)
七、采购方不一定接受最低报价,而是采取报价、技术和商务的综合评估法确定承接本项目的候选人。
八、递交时间:2023年3月27日至2023年3月31日(公示5个工作日)。报价单位的报价文件按本需求书上述要求密封,报价方上述所需资料一式三份提交至广东省博物馆办公室。该采购文件原件必须一并放在密封文件袋内。
密封件上标明:《广东省博物馆(广州鲁迅纪念馆)琥珀展宣传视频拍摄项目》
联系人:王小姐 联系电话: 020-38046804